江西抚州疫情严重吗
〖壹〗、不严重。江西抚州一般指抚州 。抚州,古称“临川” ,是江西省辖地级市,是长江中游城市群城市群之一,截止到2022年9月7日,江西抚州连续156天无新增确诊病例 ,属于低风险地区,疫情并不严重,不过疫情防控力度不能松懈。

〖贰〗 、通过查询相关资料显示 ,江西抚州疫情不严重。截止到2022年9月9日,江西抚州已经连续16日没有新增病例,实行常态化防控管理 ,所以江西抚州疫情不严重。

〖叁〗、不严重 。因为江西抚州近来属于低风险地区,根据江西省抚州市疫情最新消息可知,截止至202021上午07:51新增本土0 ,新增无症状0,近来疫情得到有效控制。疫情防护人人有责,坚持科学佩戴口罩、勤洗手、常通风 、不扎堆、不聚集等。

〖肆〗、通过查询相关资料显示:抚州疫情不严重 。截止2022年09月14日 ,抚州暂无高中低风险地区,全域都是常态化防控区域,从2022年5月以来,无新增病例 ,所以抚州疫情严重。
〖伍〗 、抚州疫情最新消息今天又封城了消息不实,疫情形势依然严峻,做好个人健康第一责任人 ,一旦出现发热、咳嗽等症状,切勿擅自用药,应佩戴医用口罩 ,及时就近前往发热门诊就诊。科学佩戴口罩,尽量不去人群密集、空气不流通的场所 。以上内容总结于2022年11月30日,仅供借鉴 ,具体请以当地官方最新通告为准。
〖陆〗 、江西抚州2022年11月11日没有疫情。江西抚州截止到2022年11月11日没有疫情 。因为通过查询相关公开信息截止于2022年11月11日江西抚州地区在过去14日内没有新冠疫情出现,所以防疫防控情况是处于常态化地区。

11月10日崇仁县公布1名密接者活动轨迹
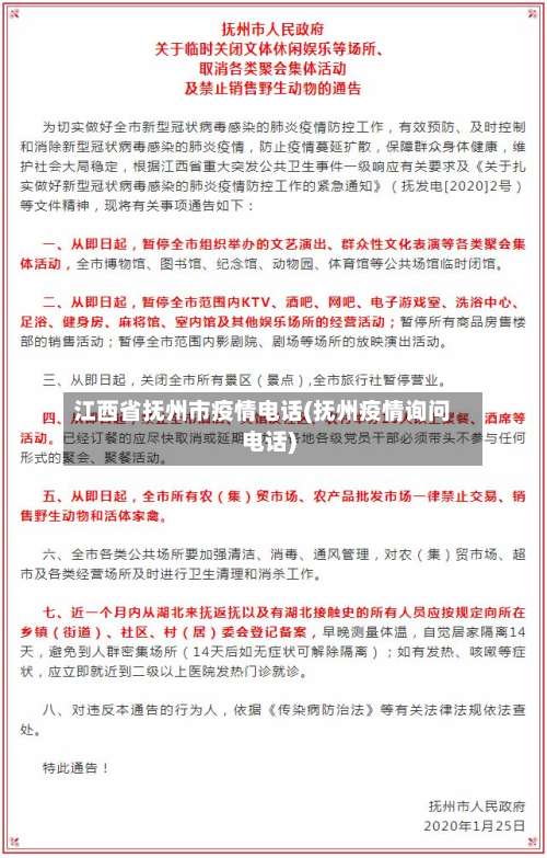
〖壹〗、为堵塞防控漏洞,提醒其他有共同活动轨迹人员落实防控措施 ,现将该人员在我县活动轨迹公告如下:11月6日12:07从武昌乘坐火车于16:34抵达抚州火车站;17:00左右女儿驾车从抚州火车站送其至崇仁中山路妹妹家;19:00左右妹妹家楼下附近小炒店用晚餐,现金支付后返回未再外出。
〖贰〗、河南西平公布1名密接者李某某活动轨迹,其曾途经信阳,具体行程如下:5月27日06:46李某某乘坐信阳-西平K600次列车(04车厢108座) ,于08:50到达西平火车站 。5月27日09:12李某某在火车站附近乘坐西平至出山大巴(豫QF0186),于10:25在嫘祖镇卫生院东边下车,由其妻子骑电车接回家中 ,之后未再外出。
〖叁〗 、河源连平县1名新冠密切接触者于1月25日-27日在当地活动,其轨迹涉及溪山镇、元善镇,相关区域人员需按要求接受核酸检测 ,并做好健康监测与防护。密切接触者活动轨迹详情1月26日9:30-10:00:在元善镇派出所对面梅花寨吃早餐。10:00-10:30:前往十八米大街市场活动 。
〖肆〗、月10日,安徽省阜阳市颍上县确诊一例新冠肺炎病例,患者兰某系上海市确诊病例王某某的密切接触者 ,已被转运至定点医院隔离治疗。病例基本情况患者兰某,男,50岁 ,户籍地为颍上县慎城镇张洋社区,长期在上海某公司务工。
〖伍〗 、临颍县新冠肺炎疫情防控工作指挥部发布关于1名密切接触者部分活动轨迹的通告(2022年37号)密切接触者吴某某系临颍县无症状感染者的密切接触者,已实施集中隔离医学观察,经紧急流行病学调查 ,其部分活动轨迹如下:5月3日13:30:到达临颍县人民路春园市场 。
〖陆〗、月23日0-24时,四川新增1例湖北输入无症状感染者,巴中市判定14名密切接触者 ,官方已公布其行程轨迹。新增无症状感染者情况感染者来源:5月23日0-24时,四川省新增无症状感染者1例,为湖北输入病例。
江西最新疫情通报:新增「2+18」
022年4月11日0-24时 ,江西省新增本土确诊病例2例、本土无症状感染者18例,新增境外输入无症状感染者1例,具体数据及防控措施如下:新增本土确诊病例 新增2例(均在南昌市) ,临床分型均为轻型 。当日新增治愈出院2例(均在南昌市)。
022年3月29日0-24时,江西省新增本土确诊病例1例、本土无症状感染者9例,具体通报如下:新增本土确诊病例 新增1例 ,位于南昌市,为管控区筛查发现,临床分型为轻型。当日新增治愈出院6例(南昌市5例 、九江市1例) 。
截至2月4日24时新型冠状病毒肺炎疫情最新情况如下:新增确诊病例:2月4日0 - 24时,31个省(自治区、直辖市)和新疆生产建设兵团报告新增确诊病例27例。
截至1月4日12时 ,河南禹州新增2例确诊病例(均为无症状感染者转确诊),新增本土无症状感染者18例,累计发现病例20例 ,均已闭环转运至省定点医院救治。具体信息如下:新增病例构成 新增确诊病例2例,均由此前报告的无症状感染者转为确诊病例,表明部分感染者在病程发展中出现症状 。
福建出省到江西抚州要隔离吗?
居家管理:倡导单人单户居家隔离 ,居家隔离单人单室的,同户居住人员要做到“足不出户 ”,达不到上述要求的 ,实施集中隔离,本地无家庭居住的,由接待单位或接受报备单位负责安排“单人单间”住宿 ,纳入社区防控管理,按规定频次上门核酸检测和健康监测。
不用隔离。不前往近14天内有中高风险地区和本土病例报告的市级行政区。从上述地区来(返)抚,应提前主动向所在社区(村组)、单位 、入住酒店报告,并配合当地落实相关防控措施 。
出抚州-:非必要不前往近14天内有中高风险地区的省市和有本土病例报告的市级行政区;从上述地区来(返)抚 ,应提前主动向所在社区(村组)、单位、入住酒店报告,抵抚后在第一时间 、第一地点实行“落地检”,并落实集中隔离管控。各级党政机关、企事业单位、学校和旅行社等带头落实非必要不离抚要求。
通常情况下 ,来自低风险地区的人员出省前往低风险地区,是不需要隔离的 。然而,从中高风险地区出发的人员则必须隔离 ,具体隔离措施应参照当地防疫规定。一般来说,从中风险地区过来的个体需进行14天的居家隔离和7天的居家健康监测。而来自高风险地区的人员则需接受14天的集中隔离,以及随后的7天居家隔离 。
关于江西省2022年下半年中小学教师资格考试(面试)因疫情等原因退费的公...
〖壹〗 、022年下半年中小学教师资格考试(面试)原定于2023年1月7日—10日举行。部分考生因兼报中央机关及其直属机构2023年度公务员考试笔试、高校提前放假返乡或疫情原因无法参加考试 ,经教育部教育考试院同意,可为符合条件的考生办理退费,并延长笔试科目成绩有效期半年。
〖贰〗、022下半年教资笔试退费到账时间为成绩公布之时(12月9日左右) ,可能提前1-2天 。具体说明如下:官方回复依据:江西省教育厅针对“10月29日因疫情未考试申请退费通过审核后何时退费”的询问明确答复,退费时间一般为成绩公布之时。2022下半年教资笔试成绩于12月9日公布,因此退费预计在此时间点启动。
〖叁〗 、首先,考生需要登录教师资格证面试的报名系统 。选取退费选项:在报名系统中 ,考生需要选取“转考 ”或“申请退费”的选项,并明确选取“申请退费”。确认并提交申请:考生在选取退费后,需要仔细核对个人信息和退费金额 ,确认无误后提交退费申请。
〖肆〗、首先,考生需进入报名系统,选取转至考试或申请退费 ,确认提交即可。一旦考生选取申请退费,考试费用将按原卡原退的原则退还 。具体来说,报名费将退还至考生缴费的账号中。如果考生通过银行卡缴费 ,退费将直接退回到缴费的银行卡中;若考生使用支付宝缴费,退费将退回到相应的支付宝账户。
〖伍〗、022年下半年教师资格证笔试考试因疫情退费的相关通知如下:退费对象:考试取消地区考生:因疫情导致部分省份或地区考试延期或取消,这些地区的考生可申请退费 。个人因疫情无法借鉴考生:因疫情原因无法参加本次考试的考生 ,可根据本省公告申请退费。
〖陆〗、因疫情影响 、考试兼报等原因不能参加2022下半年教师资格证面试的考生可申请退费。退费考生已通过的笔试科目的成绩有效期自动延长半年 。
本文来自作者[南城]投稿,不代表取之有道立场,如若转载,请注明出处:https://m.aixuemima.com/quzhi/38436.html
评论列表(4条)
我是取之有道的签约作者“南城”!
希望本篇文章《江西省抚州市疫情电话(抚州疫情询问电话)》能对你有所帮助!
本站[取之有道]内容主要涵盖:取之有道,生活百科,小常识,生活小窍门,百科大全,经验网,游戏攻略,新游上市,游戏信息,端游技巧,角色特征,游戏资讯,游戏测试,页游H5,手游攻略,游戏测试,大学志愿,娱乐资讯,新闻八卦,科技生活,校园墙报
本文概览:江西抚州疫情严重吗〖壹〗、不严重。江西抚州一般指抚州。抚州,古称“临川”,...