宁波小区实行封闭管理具体管制措施
〖壹〗 、宁波小区实行封闭管理的具体管制措施如下:所有村(小区)实行封闭式管理:本村(小区)居住人员需凭证进出,并进行体温检测;外来人员和车辆不得进入村(小区) 。对于无物业管理的小区 ,将以网格为单位实行封闭式防控管理,特殊情况需由管理人员做好登记备案。

〖贰〗、所有市民一律不串门、不集聚。进菜场 、超市、农贸市场必须佩戴口罩、测量体温 。村(小区)内的聚集性场所一律关闭。快递、投递 、外卖实行无接触配送。居家医学观察对象一律不得外出,实行硬管控。所有公共场所、单位中央空调一律关停 ,所有电梯及其他小型封闭场所每天实施预防性消毒 。

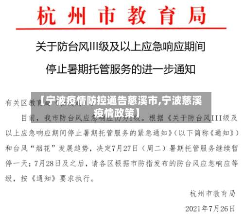
〖叁〗、宁波小区封闭通知2月4日晚10点51分,宁波发布《宁波实施疫情防控“十二条”措施》,通知各村(社区)实行封闭管理,所有市民不准不戴口罩出入公共场所。每个家庭(孤立家庭除外)每两天可以指派一名家庭成员外出采购生活用品。一是所有进城务工人员第一时间向所在单位 、村(社区)报告 。
〖肆〗、措施浙江省杭州市:2月3日发布紧急通知 ,全程实施封闭式管理,非涉及居民生活必需的公共场所一律关闭。市区内街道设置通行障碍物、安排工作人员,不少小区门口放置快递架 ,实行快递无接触配送。其他城市:江苏南京 、福建福州、黑龙江哈尔滨、浙江宁波 、江苏徐州和河南驻马店等城市也发布封闭管理管控通告 。
〖伍〗、宁波以下几个小区封闭了。截止2022年11月21日,宁波市划定鄞州区下应街道东兴小区5幢为高风险区,实行封控措施 ,期间足不出户、上门服务。
〖陆〗 、宁波北仑自10月14日16时起实施3天静默管理,近来暂无官方封港通知,但部分港口作业和交通已受管控 ,具体影响如下:静默管理具体措施重点风险区域:采取“足不出户、上门服务 ”管控,实施第7天核酸检测 。

2022年宁波慈溪市长河镇开展区域全员核酸检测
〖壹〗、关于在长河镇开展区域全员核酸检测的通告广大市民朋友们:根据疫情防控工作需要,为切实保障人民群众的身体健康和生命安全 ,经慈溪市新型冠状病毒感染的肺炎疫情防控工作领导小组研究,决定在长河镇范围内连续开展三轮区域全员核酸检测。现将有关事项通告如下:检测对象长河镇范围内所有人员。时间安排11月3日至5日,每天一轮 。
〖贰〗、慈溪长河镇进行三天全员核酸 ,根据疫情防控工作需要 ,为切实保障人民群众的身体健康和生命安全,经慈溪市新型冠状病毒感染的肺炎疫情防控工作领导小组研究,决定在长河镇范围内连续开展三轮区域全员核酸检测。宁波慈溪市发布通告:于11月23日0时起 ,继续执行疫情防控临时性管控措施。
〖叁〗 、长河镇位于浙江省宁波市慈溪市,距宁波栎社机场70余公里,距杭州湾跨海大桥5千米。南有329国道和杭甬高速公路 ,西与大桥连接线相接,经过拓宽改造的省道线(余庵公路)和新开辟的中横线穿镇而过,交通便捷 。全镇区域总面积23平方千米 ,长河镇辖11个行政村和1个社区,有常住人口64807人(2017年)。
11月23日起宁波慈溪市继续执行临时性管控
关于继续执行疫情防控临时性管控措施的通告当前,全市疫情形势依旧严峻复杂 ,为减少人员流动,彻底阻断病毒传播链,以最快速度、最优成果打好疫情防控歼灭战,经市疫情防控领导小组研究决定 ,于11月23日0时起,继续执行疫情防控临时性管控措施。
慈溪长河镇进行三天全员核酸 ,根据疫情防控工作需要 ,为切实保障人民群众的身体健康和生命安全,经慈溪市新型冠状病毒感染的肺炎疫情防控工作领导小组研究,决定在长河镇范围内连续开展三轮区域全员核酸检测 。宁波慈溪市发布通告:于11月23日0时起 ,继续执行疫情防控临时性管控措施。
高新区交通紫园小区、丁香苑南区和梅江北苑等3个小区继续执行临时性管控措施。11月25日—27日期间,非必要不外出,确需外出的须向社区现场报备 ,不参加10人以上聚餐 、聚会等集聚性活动,不进入人群密集场所和重点机构,不乘坐公共交通工具;11月25日、26日在本小区开展核酸检测 。
慈溪有疫情吗 ,2022年11月23日0-15时,宁波市新增7例新冠肺炎无症状感染者。近来上述病例已闭环转运至定点医院,已排查到的密接人员均已落实相应管控措施。涉及我市范围内的公共场所轨迹如下:病例1 集中隔离点发现 11月19日:象山县新桥镇黄公岙村兰州拉面馆 。
各区县市区域临时管控措施汇总高新区11月25日0时起,永久花园、丁香苑北区 、锦诚明都、锦诚花园和明辰紫月西区等5个小区凭48小时核酸阴性证明恢复正常。交通紫园小区、丁香苑南区和梅江北苑等3个小区继续执行临时性管控措施。
为全面准确落实国家二十条 、省三十五条优化疫情防控措施 ,尽快阻断疫情传播,切实保障人民群众生命安全和身体健康,根据当前我区疫情防控工作需要 ,经专家组研判,11月23日6时起,对榆次全域实施临时静默管理 ,解除时间根据疫情防控形势进行动态调整 。
12月2日起宁波慈溪临时性管控区域范围调整
观海卫镇临时性管控区域调整为:东至桃园东路,南至三黄线—阳光路—西有江—老塘横河—三黄线,西至三北东路 ,北至高背浦合围区域;东至新塘横河,南至西有江,西至桃园东路 ,北至高背浦合围区域。上述区域要求人员“只进不出”、不集聚、不串门。
除观海卫镇临时性管控区域范围和措施维持不变外,市域范围内其他区域恢复常态化疫情防控措施。龙山镇 、观海卫镇常态化核酸检测频次仍为48小时;龙山镇、观海卫镇有区域核酸检测安排的,按照慈溪发布最新通告的区域核酸检测要求执行 。
现将有关要求通告如下:调整周巷镇临时性管控区域:周巷镇天潭村继续保持临时性管控区域范围和措施不变,要求人员“只进不出”、不集聚、不串门。周巷镇其他临时性管控区域恢复慈溪市的常态化疫情防控措施。市域范围内其他临时性管控区域的范围和措施维持不变 。
特殊地位:宁波市是国家第二批跨境电子商务综合试验区城市。
小曹娥封路了吗
暂无资料显示小曹娥是否封路。查询宁波市新型冠状病毒肺炎疫情防控指挥部发布的通告了解到 ,截止2022年12月8日,暂无消息显示小曹娥的疫情情况 。小曹娥镇,隶属于浙江省宁波市余姚市 ,地处余姚市北部偏西,东邻慈溪市周巷镇。
余姚小曹娥小菩萨阿峰位于**浙江省余姚市陆埠镇温泉路9号**。
最近小曹娥是在不断发展中的,当初不发展可能是因为生产条件等不支持发展 。近年来 ,小曹娥镇镇区城镇建设水平不断提高。近来,余姚大道 、一号公路已建设完成,北侧商住地块正在开发建设中 ,镇区建设实施较好,发展较快。
不会 。宁波前湾新区政府官方网站显示,截止2023年6月26日 ,并没有下达任何关于小曹娥拆迁的通知,是不会拆迁的。宁波前湾新区,是宁波市下辖行政管理区、开发区(园区),是宁波推进长江三角洲区域一体化发展的标志性战略大平台 ,浙江省四大高能级平台之一。
余姚市小曹娥镇,坐落在杭州湾东南岸,自汉代以来就以其深厚的“孝文化 ”闻名于世。这个古镇的历史故事 ,充满了感人的力量,讲述了“孝”的力量 。故事发生在东汉古舜江西岸(现在的上虞和余姚交界地带),有一位名叫曹娥的渔家少女 ,年仅〖Fourteen〗、岁,因其卓越的孝行而广受赞誉。
长河疫情怎么样
不严重。通过查询浙江慈溪2022年9月13日最新疫情动态,该地区近来无一人感染 ,处于无风险地区,所以不严重 。慈溪是浙江省的园林城市 、文明城市、福布斯中国前十最富有县级市之一。
原时代大道-南环路-信诚路-滨康路合围区域:不再列为防范区(涉及博世),恢复常态化疫情防控。白马湖和院30幢3单元:维持封控区不变 。原白马湖和院30幢:调整为管控区。原白马湖和院小区:调整为防范区。原时代大道-天马路-湖西路-白马湖路合围区域:不再列为防范区 ,恢复常态化疫情防控 。
无正当理由拒不配合、妨碍疫情防控或造成严重后果的,需依法承担法律责任。温馨提示 关注微信公众号“杭州本地宝”,回复【核酸】可查询杭州各地核酸检测点汇总 、预约入口及费用标准等信息。
杭州整体风险等级情况截至2022年1月28日08时,杭州市共有0个高风险地区 ,1个中风险地区(位于滨江区长河街道建业路151号,即慧而特(中国)餐饮设备有限公司),其余区域均为低风险地区 。上城区未被列入中高风险地区名单。
慈溪长河没有发现疫情。通过查询相关公开信息显示截止2022年11月12日慈溪市未公布新冠疫情确诊病例 ,长河镇还是常态化管理。
本文来自作者[南城]投稿,不代表取之有道立场,如若转载,请注明出处:https://m.aixuemima.com/quzhi/38718.html
评论列表(4条)
我是取之有道的签约作者“南城”!
希望本篇文章《【宁波疫情防控通告慈溪市,宁波慈溪疫情政策】》能对你有所帮助!
本站[取之有道]内容主要涵盖:取之有道,生活百科,小常识,生活小窍门,百科大全,经验网,游戏攻略,新游上市,游戏信息,端游技巧,角色特征,游戏资讯,游戏测试,页游H5,手游攻略,游戏测试,大学志愿,娱乐资讯,新闻八卦,科技生活,校园墙报
本文概览:宁波小区实行封闭管理具体管制措施〖壹〗、宁波小区实行封闭管理的具体管制措施如下:所有村(小区)实行封闭式管理:本村(小区)居...