2月14日淄博最新疫情情况山东淄博疫情情况2月13日
〖壹〗、截至2月14日12时 ,淄博市累计报告新型冠状病毒肺炎确诊病例28例:张店区9例 、淄川区7例、博山区10例、周村区1例、桓台县1例,其中重症病例1例,危重病例1例 。今天新增了5例,病例数据如下:病例24:女性 ,25岁,淄博市博山区人,居住博山区域城镇颜山世界。

〖贰〗 、山东:106例(青岛市48例、滨州市19例、淄博市12例 、威海市10例、潍坊市7例、德州市7例 、日照市2例、烟台市1例)。陕西:53例(宝鸡市40例、西安市6例 、汉中市4例、铜川市2例、咸阳市1例)。

〖叁〗 、治愈的病例为:病例1111112212222230情况如下:病例7:女性 ,31岁,在武汉市工作,近期回博山区探亲 ,居住博山区城东街道恒泰怡景 。1月30日,经市级专家评估确认为确诊病例。后按省统一要求转至省集中定点收治医院救治。

〖肆〗、015淄博最冷的天气有多少度 山东淄博最冷:-10℃ (11月26日)淄博市2015年1月历史天气:平均高温:6℃,平均低温:-5℃ ,极端高温:13℃(1月4日),极端低温:-8℃ (1月21日) 。
2022山东各市艾滋人数
截至2023年7月31日,山东艾滋病患者人数21900人。各市人数如下:临沂市37人、聊城市为14人、潍坊市12人 、菏泽市11人、泰安市10人、淄博市9人 、济宁市7人、青岛市6人、枣庄市4人 、日照市3人、东营市2人、烟台市2人。依据《2022年全国HIV/AIDS疫情估计数据收集和使用指南》 ,2022年山东济南艾滋病人数是1108人,相比较去年同期增长2% 。
人。通过查询滨州市政网可知,2022年滨州艾滋病感染人数是5人,2022年上半年滨州金色阳光公益服务中心累计干预高危人员350人 ,动员检测279人,发现HIV感染者5人。
022年山东的艾滋病人数达21900例 。通过查询相关公开信息显示,全省累计报告现存活艾滋病病毒感染者和病人21900例 ,报告死亡病例2996例。
022年山东济南艾滋病人数是1108人。根据山东济南广播电视台新闻中心《早安山东》中,截止到2022年7月份,发现山东济南艾滋病病毒感染者和病人有1108人 ,相比较去年同期增长2% 。
例。2022年临沂累计报告艾滋病病毒感染者和病人643例,占全省总疫情的9%,其中艾滋病病毒感染者507例 ,艾滋病病人111例,死亡25例。
00例。艾滋病是一种危害性极大的传染病,由感染艾滋病病毒(HIV病毒)引起 ,HIV是一种能攻击人体免疫系统的病毒,把人体免疫系统中最重要的CD4T淋巴细胞作为主要攻击目标,大量破坏该细胞,使人体丧失免疫功能 ,截至2022年10月26日,在山东省东营市已有艾滋病感染者和病人200例 。

国家卫健委:截至3月14日24时新型冠状病毒肺炎疫情最新情况
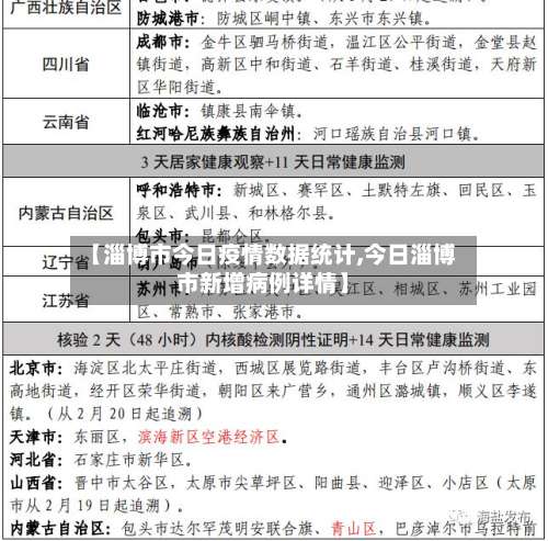
总体情况:31个省(自治区 、直辖市)和新疆生产建设兵团报告新增确诊病例3602例。境外输入病例:95例。分布:广东20例,广西17例 ,上海12例,浙江12例,北京9例 ,山东9例,福建6例,四川4例 ,天津3例,辽宁1例,吉林1例 ,湖北1例 。
新增出院患者为男性,50岁,因发热、咳嗽于2020年2月2日收入定点医院,经全力救治后符合国家《新型冠状病毒肺炎诊疗方案》(试行第七版)解除隔离标准 ,治愈出院。(截至3月14日24时)四川省疫情最新情况3月14日0-24时,四川省无新增确诊病例,新增治愈出院病例5例 ,无新增疑似病例,无新增死亡病例。
截至3月24日24时,全国新型冠状病毒肺炎疫情情况如下:新增确诊病例:47例 ,均为境外输入病例 。分布地区:上海19例,北京5例,广东5例 ,天津4例,福建4例,内蒙古2例 ,江苏2例,四川2例,吉林1例,浙江1例 ,山东1例,陕西1例。新增死亡病例:4例,其中湖北武汉2例 ,其他地区2例。
四川182个县(市、区)疫情风险等级降低,均为低风险地区 3月14日0-24时,四川省新型冠状病毒肺炎疫情持续向好 ,无新增确诊病例,新增治愈出院病例5例,无新增疑似病例和死亡病例 。这一积极态势使得四川全省的疫情风险等级进一步降低。
截至3月12日24时 ,新型冠状病毒肺炎疫情最新情况如下:新增确诊病例:全国31个省(自治区 、直辖市)和新疆生产建设兵团报告新增确诊病例7例,均为境外输入病例,具体分布为广东3例、上海2例、天津1例、湖南1例。无新增本土确诊病例 。新增死亡与疑似病例:无新增死亡病例 ,无新增疑似病例。
本文来自作者[南城]投稿,不代表取之有道立场,如若转载,请注明出处:https://m.aixuemima.com/quzhi/41415.html
评论列表(4条)
我是取之有道的签约作者“南城”!
希望本篇文章《【淄博市今日疫情数据统计,今日淄博市新增病例详情】》能对你有所帮助!
本站[取之有道]内容主要涵盖:取之有道,生活百科,小常识,生活小窍门,百科大全,经验网,游戏攻略,新游上市,游戏信息,端游技巧,角色特征,游戏资讯,游戏测试,页游H5,手游攻略,游戏测试,大学志愿,娱乐资讯,新闻八卦,科技生活,校园墙报
本文概览:2月14日淄博最新疫情情况山东淄博疫情情况2月13日〖壹〗、截至2月14日12时,淄博市累计报告新型冠状病毒肺炎确...