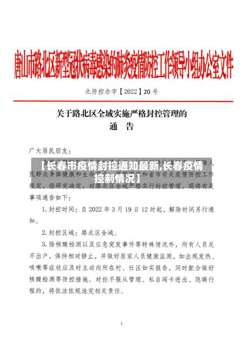
2022年长春市什么时候能解除封控?具体什么时候复工复产?附最新消息
022年长春市预计在4月中旬陆续解除封控,复工复产时间预计在4月上中旬左右 ,具体日期需以官方通知为准 。 以下为详细信息:2022年长春市解除封控时间长春此轮本土疫情解除时间预计在2022年4月中旬会陆续迎来解除封控管理的通知,即十几号或二十几号左右。

022年长春预计在4月中下旬部分区域解封,恢复正常出行时间预计在四月左右 ,但具体日期尚未明确。

022年长春预计在4月中下旬解封,小区解封时间因区域和是否达到解封条件而异,可通过官方渠道查询具体信息 。以下是详细解2022年长春整体解封时间长春此轮本土疫情预计在4月中下旬能解封恢复正常,但具体还要看各区域管控安排。

长春疫情封城时间
〖壹〗、长春疫情封城起止时间为2022年3月11日至5月27日。在2022年3月11日 ,长春市由于新冠疫情的严峻形势,政府决定采取封城措施,以遏制疫情的传播。这一决定是基于对疫情形势的深入分析和科学研判 ,旨在保护全市人民的生命安全和身体健康 。封城期间,长春市政府采取了一系列严格的防控措施。
〖贰〗 、总的来说,长春上次封城的时间是2022年3月11日至5月27日 ,共计87天。在此期间,政府采取了严格的措施来控制疫情的传播,并尽力保障居民的基本生活需求 。最终 ,通过全市人民的共同努力,长春市成功战胜了疫情,恢复了正常的生产生活秩序。
〖叁〗、020年疫情长春在武汉疫情爆发后也封了一个多月 ,从3月11日长春宣布全市的单位,部门,小区封闭管理以后,随后疫情历经高位运行 ,严格防控,社会面清零,逐步解封 ,大约经历54天。
〖肆〗、在2022年3月11 。根据长春疫情防控指挥部官方网站查询长春市在2022年3月11日开始实行封城措施。疫情封城是指为了防止疫情的进一步扩散和传播,对特定区域进行封闭管理的措施。这种措施通常会包括限制人员进出 、暂停公共交通、关闭商业场所等 。在疫情封城期间,居民需要遵守相关规定 ,配合政府的工作,共同抗击疫情。
长春疫情控制住了吗
通过查询相关资料显示,长春疫情控制住了。长春市政府新闻办召开长春市疫情防控工作新闻发布会介绍有关情况 ,经过近两个月的连续奋战,长春市疫情得到了控制 。按照疫情防控相关规定,长春市划分为封控区、管控区、防范区。每天将根据疫情变化情况 ,对三区范围进行精准的动态调整。
封城期间,长春市政府采取了一系列严格的防控措施。这些措施包括但不限于:限制人员流动,减少人员聚集,加强社区管控 ,实施全员核酸检测,以及提供必要的生活物资保障等 。通过这些措施,政府有效地控制了疫情的传播 ,并逐步恢复了正常的生产生活秩序。在全市人民的共同努力下,长春市成功战胜了疫情。
社会面清零目标的实现,标志着长春市在抗疫斗争中取得了阶段性的胜利 。这意味着长春市已经有效控制了病毒的传播 ,为后续的疫情防控工作奠定了坚实的基础。社会面清零的实现,不仅是对长春市抗疫工作的肯定,更是对全国抗疫斗争的鼓舞。
张伯礼院士表示 ,长春疫情估计到4月中旬会步入相对平稳阶段,但不是绝对清零,基本上这波疫情能控制住 。因为社会清零是放开的基础 ,筛查没再发现有新的阳性的,一般社会达到清零以后,再过7天基本就可以完全解封了。
上次长春疫情封了多久
〖壹〗 、总的来说,长春上次封城的时间是2022年3月11日至5月27日 ,共计87天。在此期间,政府采取了严格的措施来控制疫情的传播,并尽力保障居民的基本生活需求 。最终 ,通过全市人民的共同努力,长春市成功战胜了疫情,恢复了正常的生产生活秩序。
〖贰〗、020年疫情长春在武汉疫情爆发后也封了一个多月 ,从3月11日长春宣布全市的单位,部门,小区封闭管理以后 ,随后疫情历经高位运行,严格防控,社会面清零 ,逐步解封,大约经历54天。
〖叁〗、长春疫情封城起止时间为2022年3月11日至5月27日 。在2022年3月11日,长春市由于新冠疫情的严峻形势,政府决定采取封城措施 ,以遏制疫情的传播。这一决定是基于对疫情形势的深入分析和科学研判,旨在保护全市人民的生命安全和身体健康。封城期间,长春市政府采取了一系列严格的防控措施。
〖肆〗 、0天 。通过查询资料显示2022年疫情封控 ,吉林用了2个月解封,西安用了1个月解封,上海用了2个月解封。 三亚用了1个半月解封。 成都用了半个月解封 。 济宁用了半个月解封。吉林省 ,简称“吉 ”,是中华人民共和国省级行政区,省会长春。
本文来自作者[南城]投稿,不代表取之有道立场,如若转载,请注明出处:https://m.aixuemima.com/quzhi/43402.html
评论列表(4条)
我是取之有道的签约作者“南城”!
希望本篇文章《【长春市疫情封控通知最新,长春疫情控制情况】》能对你有所帮助!
本站[取之有道]内容主要涵盖:取之有道,生活百科,小常识,生活小窍门,百科大全,经验网,游戏攻略,新游上市,游戏信息,端游技巧,角色特征,游戏资讯,游戏测试,页游H5,手游攻略,游戏测试,大学志愿,娱乐资讯,新闻八卦,科技生活,校园墙报
本文概览:2022年长春市什么时候能解除封控?具体什么时候复工复产?附最新消息022年长春市预计在4月中旬陆续解除封控,复工复产时间预...