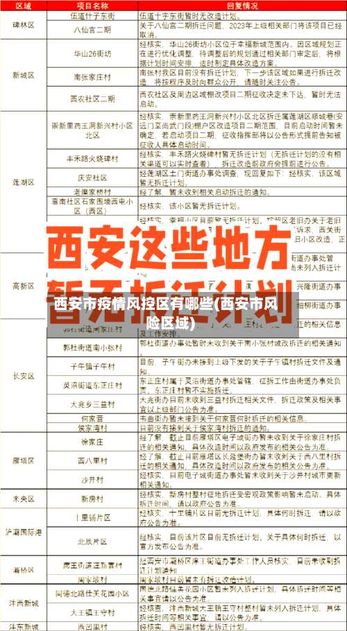
西安疫情最新消息今天封城了吗
〖壹〗、西安并未封城 。具体说明如下:身处西安的直观感受:有身在西安的人表示 ,自己并未听闻西安封城的消息,对这一说法感到一头雾水。西安的疫情风险等级与管控情况:南京疫情对西安有影响,但西安属于低风险区域。不过因举办全运会这一国家重视的活动 ,管控相较于其他城市更为严格 。

〖贰〗 、西安今天没有封城,只是实施了部分区域的封闭管理。以下是关于西安疫情管理的具体信息:部分区域封闭管理:西安碑林区长安路街道的大话南门小区,以及雁塔区的部分区域实施了封控管理,这些区域的人员只进不出。全员核酸检测:西安正在开展全员核酸检测 ,以尽快发现和控制疫情。

〖叁〗、西安于12月23日零点正式封城,按45天计算,解封时间可能推迟至2月5日左右 。农民工回家过年可能性分析当前防控措施:西安实行全城封闭管理 ,禁止人员外出流动,封城措施严格,任何人不得出城。近期已有从西安外出人员导致病毒外溢的案例 ,为避免疫情扩散,农民工暂无法出城。

〖肆〗、西安于2021年12月23日实施了封城措施 。以下是与西安封城相关的详细信息:封城背景与时间时间点:西安封城发生在2021年12月23日,这一措施是为了应对当时严峻的疫情防控形势。历史参照:此前 ,武汉在2020年1月23日也实施了封城,成为抗击新冠疫情的重要节点。西安的封城,同样是在疫情压力下做出的重大决策 。
〖伍〗 、是的 ,西安采取了“封城”措施。以下是关于西安“封城 ”措施的详细解封城背景 为应对西安严峻复杂的新冠肺炎疫情形势,坚决阻断病毒的扩散蔓延,确保人民群众生命健康安全,西安市新冠肺炎疫情防控指挥部决定从12月23日0时起 ,实施一系列严格的管控措施,即所谓的“封城”措施。

红谷滩区发最新通告!实行分级分类管控
根据防范区情况及所属行业,实行分级分类管控 ,分为一级管控阶段、二级管控阶段、三级管控及常态化防控阶段 。当前阶段:除封控区、管控区以外区域处于一级管控阶段。一级管控阶段具体要求:人员流动管理:严格限制人员流动,加强卡口值守管理,倡导非必要不流动。
红谷滩区自2022年3月20日0时起对所有小区(村庄)实施临时应急管控 ,主要措施包括以下方面:严格出入口管理小区(村庄)原则上仅保留一个出入口,加强文明有序管理 。人员进出需携带有效证件,配合测温 、扫码及登记工作。外来人员及车辆原则上禁止进入 ,中高风险地区人员一律不得进入。
南昌西湖区紧急寻人,红谷滩区对部分区域实施临时应急管控,具体信息如下:西湖区紧急寻人信息阳性感染者活动轨迹:一名新冠肺炎阳性感染者曾于2022年4月8日15:00-22:00、4月9日8:00-15:00在南昌市西湖区中山路天虹超市长时间活动。
1月17日起西咸新区沣东新城调整25个封控区为管控区
自2022年1月24日0时起 ,西安高新区、西咸新区沣东新城全域降为低风险区,在严格落实常态化疫情防控措施的前提下,有序恢复正常生产生活秩序 。 具体安排如下:社区(村组)出入管理出入小区不再查验48小时核酸检测阴性证明,市民凭“一码通”绿码正常出入。
法律分析:根据这次文件 ,西咸分为两部分,一部分是西安(西咸新区)直管区,由西安全面管理。范围为去掉南位 、双照的秦汉新城、去掉陈阳寨(这块17年已还给咸阳因此这次不涉及)的沣西新城、去掉泾干街道一半的泾河新城 、完整的空港新城和沣东新城 。
西咸新区沣东新城位于陕西省 ,是国家级开发区西咸新区下属的五个新城之一。 沣东新城的行政区划托管于西安市长安区、未央区和咸阳市秦都区。 沣东新城包括建章路、三桥 、王寺、斗门、上林五个街道,这些街道在行政上仍属于原行政区 。
西安封控区解封条件
〖壹〗 、西安封控区解封需同时满足以下条件:条件一:近14天无新增病例或无症状感染者封控区域内需连续14天无新增本土确诊病例、无症状感染者,且无其他相关疫情风险事件(如环境样本阳性等)。条件二:最后一名密接者隔离满14天且核酸阴性区域内最后一名密切接触者需转运至集中隔离场所满14天 ,且核酸检测结果为阴性。
〖贰〗、西安封城解封时间分析解封条件:封控区、管控区解除封锁需同时满足4个条件:最近14天内无新增确诊病例或无症状感染者 。最后一名密切接触者离开本区域超过14天。解除前48小时内完成一轮核酸筛查(单人单管检测),结果均为阴性。进行规范的终末消毒,且消毒效果评价合格 。
〖叁〗 、不同风险区域解除封控的条件封控区、管控区解除条件需同时满足以下3个条件:无新增病例:近14天区域内无新增确诊病例或无症状感染者。密接清零:区域内最后一名密切接触者转运至集中隔离场所超过14天 ,且核酸检测为阴性。若转运后新增密接,解封时间需重新计算。
〖肆〗、封控区 、管控区:需同时满足3个条件 。近14天该区域内无新增病例或无症状感染者。该区域内最后1名密切接触者转运至集中隔离场所超过14天,核酸检测为阴性;如已转运至集中隔离场所的密切接触者确诊后 ,该区域有新增的密切接触者,则解封时间以新增的密切接触者转运时间重新计算。
1月13日零时起西安雁塔区调整8个地方为管控区
雁塔区8个小区(或楼栋)解封:从1月13日零时起,雁塔区长安大学南校区西院教学区,长安大学东院教学区 ,长安大学南校区东院家属院,长安大学崇业路住宅区,长安大学南院家属院2区11号、13号楼 ,以及翠华北路社区雅荷翠华小区,西延路社区城南锦绣小区,海珀紫庭社区乐和公馆小区解封 。
自2021年12月19日起 ,西安市将雁塔区小寨路街道长安中路33号长安大学校本部住宅区和北院宿舍区调整为高风险地区,同时将13个区域调整为中风险地区,其他区域风险等级不变。
自2022年1月12日起 ,河南省安阳市汤阴县古贤镇全域调整为高风险区域。自2022年1月12日起,河南省安阳市滑县锦和街道岸尚公馆东区四号楼划定为中风险区域 。近来,全国现有高风险地区20个、中风险地区66个。
雁塔区慈恩路66号不夜城属于低风险区。通过查询官方网站可得 ,从2022年10月29日起雁塔区从高风险降为低风险,10月29日零时起,雁塔区所辖长延堡街道长丰园社区二区4号楼 、电视塔社区蓝山世界公寓等12个封控区调整为管控区,雁塔区封控区已清零 ,西安市雁塔区自1月23日起,全域调整为低风险地区 。
月8日0-24时,陕西省新增本土确诊病例30例 ,均在西安市,其中隔离管控发现26例、管控区筛查发现4例;无新增境外输入病例。新增本土确诊病例情况 病例来源:30例新增本土确诊病例均位于西安市,其中26例为隔离管控中发现 ,4例为管控区筛查发现。
一场53平方公里的繁华梦... 赛玖百科小窍门 西安曲江新区少陵塬53平方公里文旅融合示范区规划已取消,该项目为前期概念规划,与正在编制的西安市国土空间总体规划不符 ,后续区域规划以西安市国土空间总体规划为准 。
本文来自作者[南城]投稿,不代表取之有道立场,如若转载,请注明出处:https://m.aixuemima.com/quzhi/45178.html
评论列表(4条)
我是取之有道的签约作者“南城”!
希望本篇文章《西安市疫情风控区有哪些(西安市风险区域)》能对你有所帮助!
本站[取之有道]内容主要涵盖:取之有道,生活百科,小常识,生活小窍门,百科大全,经验网,游戏攻略,新游上市,游戏信息,端游技巧,角色特征,游戏资讯,游戏测试,页游H5,手游攻略,游戏测试,大学志愿,娱乐资讯,新闻八卦,科技生活,校园墙报
本文概览:西安疫情最新消息今天封城了吗〖壹〗、西安并未封城。具体说明如下:身处西安的直观感受:有身在西安的人表示,...